
PRODUCT CLASSIFICATION
产品分类
更新时间:2025-06-26
浏览次数:364摘 要:随着新能源的大规模推广,分布式光伏在配电网中的占比持续攀升。作为电力供应的末端环节,配电网在接入高比例光伏电源时,由于光伏发电具有分散性、波动性和间歇性等特点,极易引发电压超标、潮流逆向传输等运行风险。分布式光伏在降低化石能源消费、促进节能减排的同时,也对配电网的安全运行提出了新的挑战。在配电网运行中,各节点的实时负荷与分布式电源出力共同决定了系统的运行状态。因此,在进行分布式光伏规划时,必须对该区域的负荷特性和光伏出力特性进行精准预测,并对光伏接入可能带来的电压风险进行科学评估,从而制定出的选址布局和容量配置方案。
关键词:新能源;分布式光伏;电压风险
一、概述
湖北荆门晨旭智能屋顶光伏发电项目(以下简称“本项目")是响应国家“优化能源结构,提供更加清洁、可靠的能源"的号召,投资建设的分布式光伏发电应用示范项目。
本项目位于湖北荆门,利用现有厂房屋顶建设分布式光伏发电项目,总建设规模约为8080kW。通过用户配电站接入公共电网,属于荆门市供电公司管理范围。
本文聚焦于光伏电站接入系统的方案论证,深入探讨与之相关的继电保护、安全自动装置、通信及调度自动化技术方案并且制定对电压波动风险的额技术措施。

二、 现有电网情况
本项目涉及的公用变电站和线路为220kV变电站和用户自建专线,在既有的10kV用户变电站内,近期新增了7台10kV配电变压器,其额定容量依次为2000kVA、1600kVA、250kVA、2000kVA、630kVA、1250kVA和1000kVA。光伏发电单元所输出的直流电能,经逆变器转换为交流电后,通过上述新增变压器升压至10kV电压等级,并借助10kV电缆以T接方式并入220kV变电站的相应线路。截至目前,该变电站已接入及处于接入过程中的分布式电源总容量为127.1MW,而该变电站剩余的可接入容量为52.71MW,因此本期分布式电源的接入需求可得到充分满足。
现有供电示意图如下:

三、技术方案
本项目通过2个并网点上网,2个并网点的装机容量分别为5.99MW、2.535MW(交流侧)由7个光伏发电单元构成。该项目运营模式为全额上网。利用厂房屋顶建设光伏发电系统,关键设备光伏组件、逆变器、变压器等采用国内产品。本项目光伏发电系统所输出的直流电经组串式逆变器转换成交流电后,就地升压至10KV,经开关柜通过1回出线接入至厂区10KV进线母线的用户侧,实现并网。变电站近三年最小负荷平均-0.15MW,考虑主变 N-1 情况下,另一主变负载不超过80%,则该变电站可接入的分布式光伏容量为179.81MW,目前该变电站已接入及在途分布式光伏容量共 127.1W,因此剩余可接入容量 52.71MW。满足本期接入需求。针对于光伏发电并网引起电压偏差电能质量问题的机理采用A类电能质量在线监测装置,对光伏发电可能引起谐波、直流分量、电压波动和闪变、三相不平衡度、注入电网直流分量进行在线监测。
3.1. 升压变压器及高低压配电设备
本项目配备7台三相交流2000KVA的干式变压器。额定电压10.5±2×2.5%/0.38kV,接线组别为Dy11。交流频率为50Hz,可以户外使用,能效等级满足国家规范要求。
3.2. 继电保护及安全自动装置
本光伏电站内主要电气设备采用微机保护,以满足信息上送。元件保护按照《继电保护和安全自动装置技术规程》(GB14285-2006)配置。
(1)线路保护
本项目为10kV并网,建议光伏开关站总出线开关建议光伏开关站总出线开关配置线路方向过流等保等护,包括三段可经复压和方向闭锁的过流保护,三段零序过流保护、过负荷并具备低周减载功能,以便线
路发生故障时快速切除,避免事故范围扩大。
(2)频率电压异常紧急控制装置
本项目光伏并网点断路器要求具备失压跳闸功能,不设重合闸,可通过逆变器内低压保护与频率保护实现解列,不配置独立的安全自动装置。装置通过检测系统频率,根据系统频率的变化按用户设定的频率定值,当系统频率低于 定值时,自动切除负荷。为保证装置可靠动作,系统正常时对低频减载功能进行闭锁,当系统频率下降到一定程度时才解除闭锁。为防止系统发生负荷反馈引起装置误动,采用了低电压、欠电流和滑差闭锁。
低电压闭锁判据为:Ua低于低电压闭锁定值,同时零序电压3U0低于8V,或PT断线时,闭锁低频减载出口。滑差闭锁判据为:df/dt大于滑差闭锁定值时,闭锁低频减载出口。欠流闭锁判据为:三相电流Ia、Ib、Ic均低于欠流闭锁定值时,闭锁低频减载出口。装置通过检测系统频率,根据系统频率的变化按用户设定的频率定值,当系统频率高于定值时,自动切除负荷。
对于光伏电站,公共连接点的电压偏差、电压波动应满足GB/T 12325-2008和GB/T12326-2008的规定。当电压异常时,按照表1中要求的时间停止向电网线路送电,此处要求适用于三相系统中任何一项。其中UN为光伏电站并网点的电网标称电压,最大的分闸是指异常状态发生到逆变器停止向电网送电的时间。当频率异常时,按照表2所表示的电网频率偏离下运行。

(3)防孤岛检测及安全自动装置
随着分布式光伏发电的快速发展,越来越多的光伏电站接入电网运行。然而,当电网侧因停电检修而断开时,若并网逆变器未能及时检测到电网断电而继续向本地负荷供电,就会形成孤岛效应(Islanding)。这种情况可能带来严重的安全隐患和设备风险,主要表现在以下几个方面:
1、当电网侧当电网侧停电检修,若并网光伏电站的逆变器仍在继续供电,维修人员不一定意识到分布式系统的存在,从而可能危及维修人员的安全。
2、当孤岛效应发生时,负荷大于或者小于光伏发电功率,电网不能控制供电孤岛的电压和频率,电压幅值和频率的漂移会对用电设备带来破坏。
3、如果逆变器仍然在发电,由于并网系统输出电压和电网电压之间产生相位差,当电网重新恢复供电时会产生浪涌电流,可能会引起再次跳闸或对分布式发电系统、负载和供电系统带来损坏。防孤岛保护装置是用于电力系统的一种保护装置,主要用于发电系统中检测和防止孤岛现象的发生。孤岛现象是指当电网由于故障而失去电压时,电站仍然处于发电状态,继续向电网侧送电。采用具备防孤岛能力的逆变器,逆变器必须具备快速监测孤岛且监测到孤岛后立即断开与电网连接的能力,其防孤岛保护方案应与继电保护配置、频率电压异常紧急控制装置配置和低电压穿越相配合。防孤岛保护装置主要适用于35kV、10kV及低压380V光伏发电、燃气发电等新能源并网供电系统。
具有:频率保护(低频减载/高频保护)、频率突变跳闸、有压自动合闸、三段式过流保护(可经低电压闭锁、可带方向闭锁)、反时限过流保护等保护功能。
3.3. 电能质量装置
电能质量不仅关系到电网企业电力系统的安全经济运行,也影响到用户侧的安全运行和产品质量。在以新能源为主体的新型电力系统建设过程中,换流器、整流器、逆变器、新能源充电桩等电子化电气设备不断接入电网,在为电网带来清洁低碳的能源的同时,其引发的电能质量问题也在威胁电网的稳定安全运行。在用户侧,日益突出的电压暂降、电压短时中断、电压瞬变、闪变、谐波等问题,可直接影响用电设备的安全、可靠、连续运行,严重时会导致企业生产效率和产品质量下降、成本增加、计划阻碍,造成严重的经济损失。故对于用电情况的实时监测、故障预警、故障分析尤为重要。
根据《GB/T 19826-2016电能质量监测设备通用要求》,电能质量监测设备可对电压偏差、频率偏差、谐波、电压波动和闪变、三相电压不平衡度、谐波、间谐波、闪变、电压暂降/暂升/短时中断等参数进行连续跟踪监测,为电气事件处理(包括事前预警、事中处理、事后分析)和合理的电能质量治理提供数据支撑并且 装置具有通讯接口,具备远传电能质量数据功能,电能质量数据通过综合业务数据网上传至电能质量检测主站。

3.4. 系统调度自动化
本项目采用10kV电压等级接入电网,需配备专用的信息传输设备,将光伏电站的有功功率、无功功率、功率因数、逆变器运行数据、电量统计、开关及刀闸状态、功率调节指令以及功率预测等信息实时传输至电网调度端。场站必须配置自动发电控制(AGC)装置,以实现对有功功率控制指令的接收与自动执行功能;同时,需具备一次调频能力。此外,10kV发电系统还需向调度端报送中期、短期及超短期功率预测数据。

四、系统结构
本项目光伏电站配置一套综合自动化系统,采用安科瑞电气股份有限公司所提供的Acre-l000分布式光伏电力监控系统具有保护、控制、通信、测量等功能,可实现光伏发电系统、开关站的全功能综合自动化管理。本项目逆变器、高低压设备等状态信号都要接入本监控系统。
本项目光伏电站监控系统包括两部分:站控层和就地层,网络结构为开放式分层、分布式结构,监控系统通过以太网与就地层相连,就地层按照不同的功能、系统划分,以相对独立的方式分散在逆变器区域或箱变中,在站控层及网络失效的情况下,就地层仍能独立完成就地各电气设备的监测。
站控层由计算机网络连接的服务器、操作员站、远动站等组成,提供站内运行的人机界面,实现管理控制就地层设备等功能,形成全站监控、管理中心,并具备与远方控制中心通信的接口。
就地层设备由智能测控单元、网络系统通讯单元、逆变器数据采集单元、多功能电能表等构成,主要电气设备包括微机保护、防孤岛保护、电能质量在线监测装置、故障解列装置、多功能仪表、逆变器、箱变测控等设备。它直接采集处理现场的原始数据,通过网络传送给站控层监控主站,同时接收站控层发来的控制操作命令,经过有效性判断、闭锁检测、同步检测等,最后对设备进行操作控制。
每个光伏发电单元配带无线发射功能的数据采集装置,采集每组光伏组件数据,逆变器参数,测控装置、智能计量表计的数据,打包后通过无线网络传输给监控系统实现监视。

监控系统网络结构
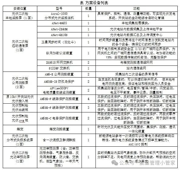
项目配置设备清单如下表所示:

五、 系统功能
5.1. 电能质量管理监测
在电能质量监控系统中,用户能够实时查看关键的电能质量参数,包括电流和电压的总有效值(RMS)、电压波动范围、电压总谐波畸变率(THD)、正向与反向有功电能、有功功率以及无功功率等。这些参数为精确评估现场电能质量提供了全面的数据支持,能够帮助技术人员快速识别电能质量问题的根源,如电压偏差、谐波污染或功率因数异常等。通过实时监测这些指标,运维人员可以及时发现潜在的电能质量问题,并依据具体数据制定针对性的应对策略,例如调整无功补偿装置、优化谐波滤波措施或重新配置负载,从而确保供电系统的稳定性和可靠性,保障设备的安全运行和电力供应的高效性。

电能质量监视

谐波监测
5.2. 直流屏界面
该界面具备实时监测直流屏电参量、通信状态及开关量状态的功能。其核心作用在于对直流屏的运行状态进行持续监控,以便及时捕捉异常情况并触发报警信号,确保直流屏的稳定运行。

直流屏监测
六、 硬件选型


七、 结论
分布式光伏发电作为一种新型的可再生能源发电技术,兼具环保效益与经济发展双重优势。该技术的推广应用不仅能推动社会经济的可持续发展,还能有效降低传统能源对生态环境的影响。随着技术进步和政策支持,分布式光伏发电有望成为未来电力系统的重要组成部分。为确保其与配电网的协调运行,必须深入研究其对供电电压质量的影响机制。基于研究成果,需科学规划光伏发电的并网方案,并建立完善的管理体系,从而保障配电网在接纳分布式光伏时的安全稳定运行。